12v开关电源电路图及原理分析讲解-kia mos管

相关图片

ups电路图

四款12v开关电源电路图讲解

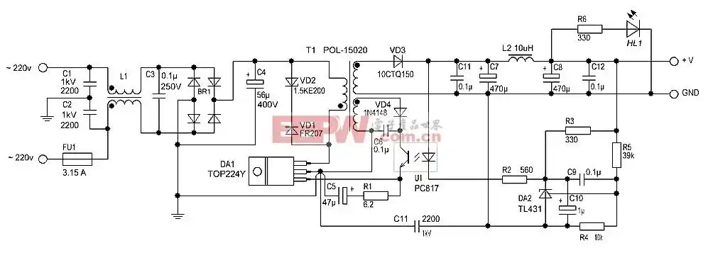
150w ups电路图-其他电源电路-维库电子市场网

12v可控硅蓄电池充电器电路图-其他电源电路图-电子产品世界

12v稳压电源电路图

随机推荐

电视剧一般都是演现代穿越到古代,咱现在来个侠女穿越到现代版04

当导演说baby受伤时,谁注意到宋雨琦的表情?

壁纸分享 #治愈系风景 - 抖音

关晓彤荣登开年封面从土味少女到潮流女王恋爱后品味极度升级

99新apple苹果iphone11128g红色二手手机二手苹果11iphone11二手苹果

脖子前倾怎么矫正

关于bpmn流程建模方法

马嘉祺刘耀文塞了一嘴吃的#马嘉祺晒合照为刘耀文庆生,两个人都攘了