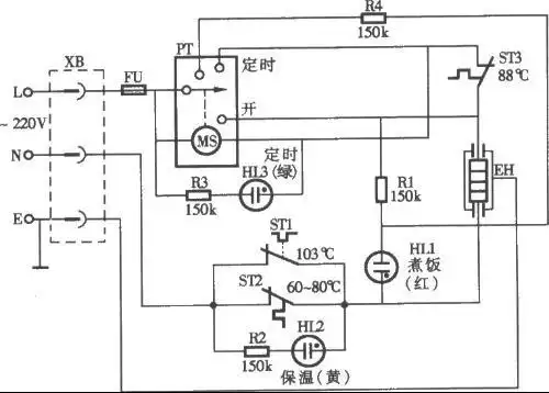
定时式自动电饭锅电路图

相关图片

爱华cfxb型双指示灯保温式自动电饭锅电路图

我是多年修家电的,这个电饭锅电路图我真的没看懂

电饭锅的原理与维修

三角牌电饭锅煲电路图

浩特牌自动电饭锅实绘电路与原理简析

随机推荐

狂欢巡演##王源2024龙行绛气# 夜风吹瘦了, 少年独坐的清澈背影

王俊凯 - 堆糖,美图壁纸兴趣社区

李靓蕾长文说明我们多读书学写作,可把我们的委屈和黑锅表达清楚

绿色护眼竹子清新图片桌面高清壁纸

果然学会素描画帅哥真香

森林蜥蜴 妙蛙种子 梦幻的友情 更多宝可梦可爱头像和壁纸,可以翻看

平遥古城|插画|创作习作|老丽啊 - 原创作品 - 站酷 (zcool)

女童长靴子2021新款蝴蝶节公主高跟长筒靴单靴女孩走秀高筒靴棉鞋