自测妇科炎症

相关图片

5个检查判断你是否得了妇科病 写美篇女性生殖系统的疾病即为妇科疾病

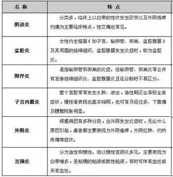
妇科炎症症状对照表

5个检查判断你是否得了妇科病 写美篇女性生殖系统的疾病即为妇科疾病

妇科炎症自查指南自己对照着来看

妇科指标对照表,人手一份

随机推荐

王俊凯作为tfboys队长,未来属于全面发展,2021年将是他大爆发的一年

尝试一下新风格发型参考绝代艳后

刘德华版杨过剧照

壁纸 炫彩3d曲线 1920x1200 hd 高清壁纸, 图片, 照片

微信头像可爱熊

肖战祝大家大展鸿兔

小说里的霸道总裁@肖战 #肖战米兰时装周

小猫发出叫声寻求猫妈妈的关注