休闲毛呢小西服男士春秋新款羊毛西装外套修身潮流便西男装上衣帅

相关图片

男士西装,帅气有型的你值得拥有97.

春秋季轻奢小西装男士单西薄款外套潮流帅气男装韩版修身印花西服

男士西服套装韩版修身三件套小西装外套男职业正装伴郎结婚礼服潮

轻熟商务休闲西服套装男韩版帅气新郎结婚礼服感高级感西装三件套

孟康mengkang休闲大码男装纯色西服套装男士三件套修身帅气新郎结婚

随机推荐

婚房布置ins风高级婚礼房场景气球装饰感庆婚新结v婚用品大全套装

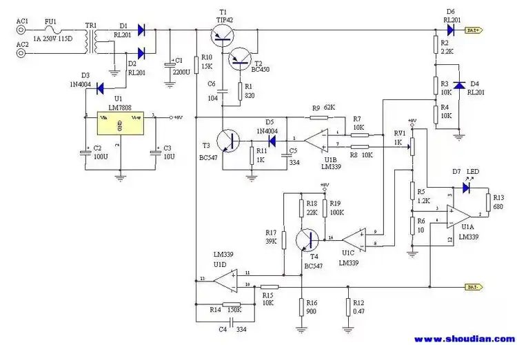
自动铅酸电池充电电路.jpg

祺鑫

家有儿女儿童房装修做隔断互不打扰

【10图】双湖壹品别墅 独栋 405平 售价 500万,双湖壹品(别墅)-盐城58

新能源汽车存在盲目发展趋势,这些车企名字你都没听过

阳台假山鱼池精选

smvp青岛鳕鱼片烤鱼片500g碳烤即食散装鱼干海鲜小吃儿童鱼干零食特产