【事丰 医用外科口罩 10支装 耳挂式】价格_说明书_事丰 医用外科口罩

相关图片

海氏海诺医用外科口罩一次性医用医疗口罩成人外科医护口罩非无菌

康佰家大药房 科力迪 一次性使用医用口罩 17.5cm*9.

袋鼠医生 医用外科口罩 10s/袋价格,说明书,袋鼠医生 医用外科口罩副

出口防疫物资产品医用口罩防护服护目镜呼吸机红外测温仪说明书编制

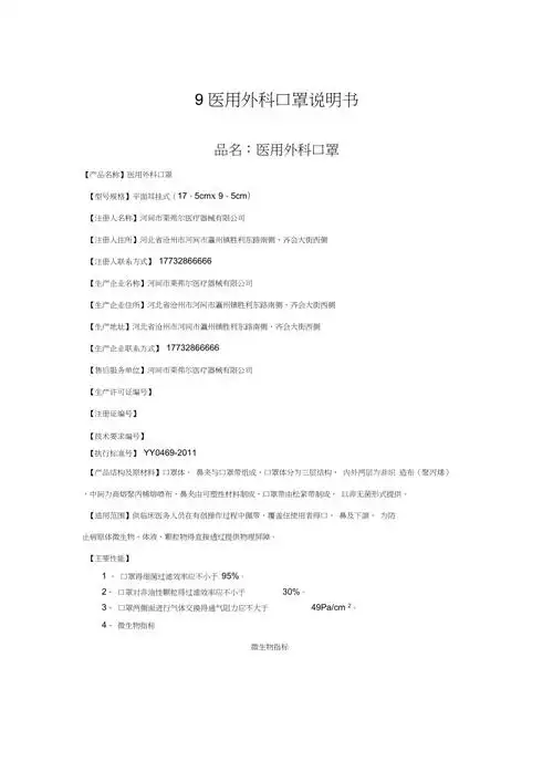
一次性使用医用外科口罩

随机推荐

王俊凯头像

华晨宇#忍不住发一波帅照# - 抖音

手上痣相图解:每个手指有痣的不同含义

金融界大佬之王菁

云顶之弈s6.5彩色海克斯有哪些 - 0311手游网

价值80w 的bearbrick,你肯定没见过

蜜蜂 向日葵 美丽 亲爱的早安

蓝天白云