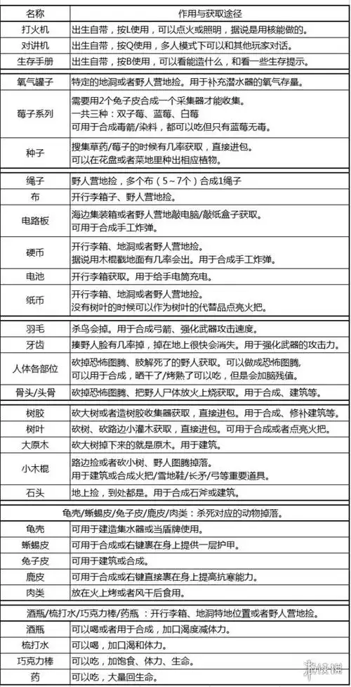
森林合成表的作用

相关图片

theforest合成表大全森林theforest最新中文合成表

森林游戏攻略大全森林武器资料 合成配方 材料大全武器资料 合成配方

森林合成表大全森林全物品合成表一览

[你们不要再pvp,啾啾萌新]前几天看到几个整理最优副本的帖子找不到了

宝可梦剑盾铠之孤岛机器鹕能合成哪些物品机器鹕配方一览

随机推荐

关于梦想的小学生优秀科幻画《梦想的深度》

盘点香港影视圈明星的绰号

萌系小动物插画

哪版"雕兄"才是杨过的最爱?有的凶恶,有的温顺,有的直接变异

转帖寻找下一个超级独角兽展望未来10年的新兴市场和技术趋势

原创都是唱作型歌手刀郎与汪峰谁的音乐实力与成就高一些

cjn文艺金属细框眼镜女近视可配有度数圆形眼镜框防蓝光辐射平光镜

王海燕第一任丈夫(王海燕第一任丈夫是西客站站长) - 泉兴百科