女头侧身头像

相关图片

侧身照,标准东北小姐姐,努力娶回家.

女生头像唯美侧身

好看侧身侧面女生头像

女生头像 侧身 文艺 小清新 「by:倾城之光i」

女生外出拍照的时候,可以采用下面这个"侧身站立,抬头看远方"的拍照

随机推荐

1104_1104gif 动态图 动图

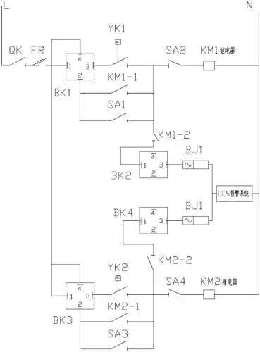
控制回路熔断器fr,选择开关bk1,启动按钮sa1,停止按钮sa2,交流接触器

最近火了"小傲娇"情侣头像,海绵宝宝和章鱼哥cp,实在是秀!

华晨宇炫酷时尚写真图片桌面壁纸

超级搞笑的笑话,让你笑起来.doc

(牛顿必杀技之一:万有引力)

金晨优雅剧院大片高清桌面壁纸

炒鸡可爱!#天官赐福 #谢怜 #国漫 #墨香铜臭 #q版人物 - 抖音