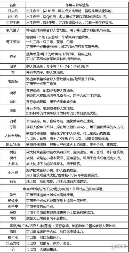
森林武器合成表_森林武器升级资料及合成配方大全

相关图片

《森林》武器道具资料及合成配方大全

《森林》武器资料 合成配方 材料大全

森林 物品及合成图文详解 合成方法 怎么合成物品-单机攻略-三国之家

《green hell》合成表

堆叠大陆stacklands合成表暗黑森林

随机推荐

陈伟霆2021巡回演唱会广州站提前曝光

婚礼跟妆

车晓的妈妈王丽云个人资料 车晓的爸爸是谁

营养还是蒸的好7515宝宝辅食山药蒸排骨~做法简单,好吃不上火

新娘古装凤冠霞帔婚服22240漂亮的古装新娘421穿着古装的新娘2143漂亮

魔兽世界905版本恶魔猎手天赋推荐

女士都喜欢浅蓝色的外套,但是说到搭配,她们不知道如何搭配好这种颜色

很全的围巾系法教程