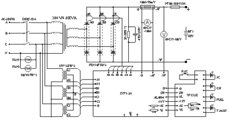
电容式点焊机接线示意图

相关图片

定制瑞凌二保焊机送丝机双驱送丝机350/500气保焊二保焊机佳士/奥太

nb-逆变送丝接线图

二保焊机otc送丝机的六条线哪条是负极,如何用量电压法检查线路是否

xd500s二氧化碳弧焊机原理图

d2822集成块接线图

随机推荐

[写情侣名字]520手画爱心 七夕手工告白礼物送男女朋友生日创意 [空白

欧豪

《逆天奇案》男主许浚森人设崩塌?

钢笔风景线稿练习

电动扳手ciaa电池充电锂电池无刷电扳子充电器原装充电器视频

2021夏季三款流行的男生短发

90吉隆坡,适合年轻人花小钱装大杯的旅行 klcc双子塔高耸入云好震撼

超级胜利队