wsl57构成的5v16a精密开关稳压电源电路

相关图片

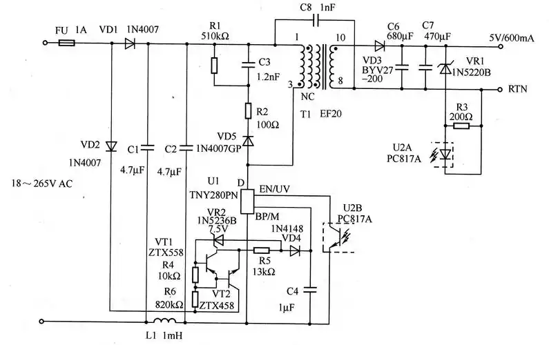
这个5v电源模块的工作原理,急!

lnk306 220v转5v整流稳压电路原理图 altium格式 - 电源论坛

3w5v输出开关电源电路

要求输出电压是 5v 电流3a 请问下电路中电阻 电容 以及三端稳压电源

85145v直流可调稳压电源电路

随机推荐

易烊千玺,谷爱凌,angelababy杨颖活动官方图来咯 大家觉得这是生图

肖战帅气写真图片

王一博奥运想追网球攀岩霹雳舞##王一博香奈儿品牌形象大使##王一博

崔始源最新恋情2019刘雯崔始源恋情曾得崔始源爸爸妹妹认可

临沂黄粉虫¥临沂黄粉虫养殖临沂黄粉虫养殖基地

发声练习老年福声乐课发声练习简谱-曲谱网

融创天津返乡稿|插画|商业插画|kingonefly - 原创作品 - 站酷 (zcool

【mp4】新闻类节目提示收看新闻片头视频背景