领先者万能手机充电器电路实绘图

相关图片

一颗小型5v充电器,里面电路相单简单,搞懂原理图自已可以制作

手机充电器电路图分析

三星手机充电器(sc1009pn)实绘电路图

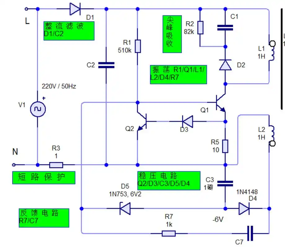
手机充电器电路图讲解

请电子发烧友帮忙分析一个手机充电器的原理图,小弟感激不尽

随机推荐

蔡徐坤喝酒

内娱四大珍珠!肖战王一博鞠婧祎王玉雯哭戏炸裂,网友评论好搞笑

高清绿色护眼自然风景图片桌面壁纸

春暧花开 处处皆安 和品牌代言人@韩雪 相遇在美好的人间四月 - 抖音

潮时尚肖战好感度满分的盐系穿搭你被圈粉了吗

300_300gif 动态图 动图

ins:arinniee - 堆糖,美图壁纸兴趣社区

关晓彤的海拔一直是众所周知的,但没想到陈都灵和马思纯也和她差不多