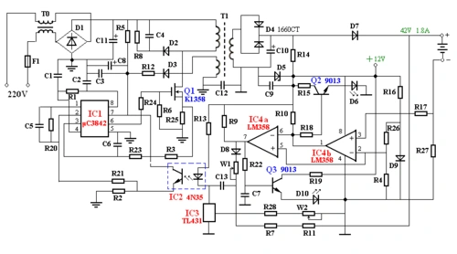
台铃电动车充电器电路图

相关图片

索菲特72v充电器

(共3页,当前第1页) 你可能喜欢 万能充电器原理图 无线充电器电路图

电动车充电器电路原理图

【电动车充电器电路图】电动自行车充电器电路图及工作原理

收集电动车充电器电路图30张,以备不时之需

随机推荐

关晓彤穿男友衣服秀恩爱,鹿晗帽子价格太离谱 - 乐乐影院

树木和灌木素描.景观线形图.手绘插图.白色背景的森林.黑线风格设计.

饭绘王源绝美侧脸仰头照 你是生活里最惊喜的相遇

有过多少童年的往事,记着我曾走过的路……"青年歌手任妙音那轻松欢快

长城箭扣西线.鹰飞倒仰2019.11.16

创造营2019成团夜出道十一人悬念不大谁的落选最可惜

dangerous: around world, police chokeholds scrutinized

男生头像真人干净阳光