迪丽热巴的男朋友名字叫什么

相关图片

据悉,黄景瑜自从和迪丽热巴合作了电视剧《幸福触手可及》之后,便频频

老公是一种感觉,分享一组超飒的#迪丽热巴#9094 图cr.水印

看背影猜名字 #明星图片 #明星壁纸 #迪丽热巴 @斗音爱好 - 抖音

迪丽热巴的另一个名字! 金色露背礼服就是美神降临!

新任老公姐!迪丽热巴《枭起青壤》腿环造型,真的太蛊了

随机推荐

手绘王一博插画头像

中国颜值最高十大男星(长相剑眉星目的10位男明星) | 一夕网

谭松韵-谭松韵个人资料及图片谭松韵简介年龄身高八卦-小薇女性时尚

唐嫣时隔15年再演仙侠剧

王子异帅气图片桌面壁纸

崔雪莉sulli ins:jelly_jilli

山海经的q版怪神兽_卡通动漫头像_我要个性网

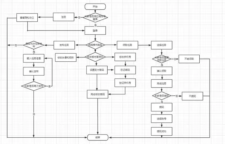
软件流程图及功能节点图