女生头像动漫二次元软萌可爱日系猫咪日常

相关图片

听说,春天最适合谈恋爱,未来三个月机会"脱单"的星座

萌化了少女心的可爱猫咪图像5-微信头像

白灏宇:微信头像/可爱/猫咪/少女心/女生

可爱猫咪情侣头像:少女心爆棚

兔子熊情头泡芙猫猫超可爱头像少女心

随机推荐

一发入魂09| 光遇身高测量图 我就喜欢矮子哈哈哈

常州花语江南-沙盘图(47) - 常州安居客

本期壁纸为王权富贵

山河令

去看了创造营2021一公最喜欢的舞台radio

肖战陌森眼镜品牌代言人##肖战

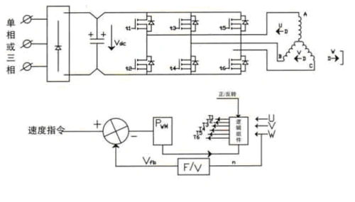
文档下载 所有分类 工程科技 电子/电路 > 无刷直流电机的工作原理

季肖冰