楼道光控led电路原理图

相关图片

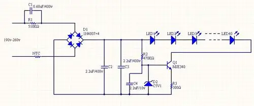
发光二极管灯管驱动电路

3w的led筒灯电路原理

cn113133151a_一种具有摄像头的led灯具照明系统电路

很费解,阻容降压的led灯居然可以接普通的触摸调光开关.

36wled球泡电路图

随机推荐

《范特西》 周杰伦 fantasy 黑胶试听 a面 1-2

jw-ccs-10超纯水机.超纯水机,jw-ccs-10超纯 - 抖音

从"草根"变"50亿影帝",成功一波三折,今执导电影褒贬不一_黄渤_工作

刘亦菲 红色婚纱大片 代表作品 梦华录,去有风的地方,花木兰,功夫之王

赵丽颖露背##赵丽颖星点莹白缀薄纱裙##赵丽颖眼角点痣

古力娜扎经典古装造型欣赏(被穿古装的娜扎惊艳到了)(1)

动漫男生图片古风高清眉间多许柔意

魔兽世界巫妖王之王艺术壁纸,高清图片,壁纸,游戏-桌面城市