贺呈

相关图片

贺呈

贺呈好a,我太爱啦!

看置顶)关注查看完整图片19天微信体【贺呈的训话】小甜饼/一发完贺呈

贺呈19天动漫头像霸气贺天old先

贺呈19天

随机推荐

奥特曼黑白线稿,儿童简笔画

曲屏hd《立体原生》"手机壁纸" || 超清

30岁女演员尚语贤在《唐人街探案2》中的角色转变|邱泽|王宝强|刘昊然

闺蜜头像‖"吃饭 睡觉 保持可爱"

春晚被岳云鹏唱火的《最亲的人》终于找到完整版了,歌声好感人

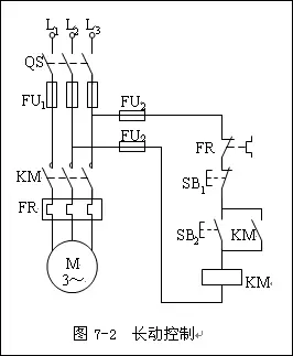
接触器(额定电流大于电机的电流,线圈电压要与控制电路电压相一致)

26,你是什么时候觉得自己丑,我是剪了个刘海之后.

个人情况说明怎么写 贫困个人情况说明怎么写