天猫【惠当家】多功能不锈钢电热锅家用

相关图片

kw7-0微动开关16a电热锅电磁炉微波炉洗衣机发动机行程开关siying

澳士达四季风真不锈电热锅asdsjf-32a商家免邮不含税价

型电饭锅电路的核心元器件是加热器(主,副,上盖加热器),总成开关,限温

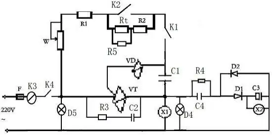
一种电热锅的加热电路的制作方法

电锅通用开关.

随机推荐

情侣头像霸气超拽社会一人一张,又酷又飒的情侣头像

十种男生最帅的发型,男生什么发型最帅(2023男士发型别乱剪)

呆萌可爱系列锁屏壁纸来袭快快接住

王一博笑的表情包

白衣天使的简笔画 白衣天使的简笔画怎么画简单又漂亮

每一个科徽都是科室最生动最完美的诠释.

身高160170女生发话155的妹纸请不要抢我们的180男票

花心的男孩孙艺洲,男生头像图片-回车桌面