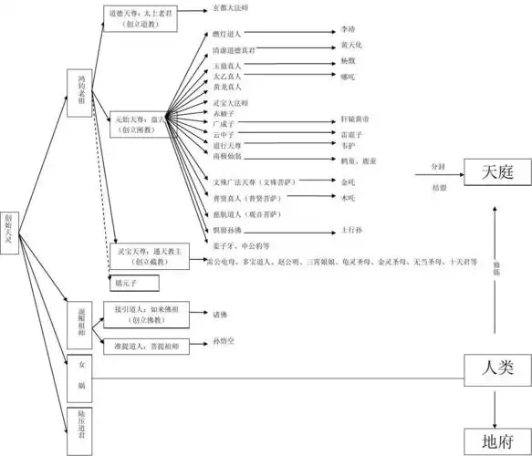
中国道教神仙谱系大全cr历史导图

相关图片

道教神仙大全一览图道教天庭主要分为八部神仙

见识

封神榜神仙表大全封神榜上的365位正神都有谁

我国各路神仙真实姓名你知道几个呢?涨知识了!

鉴定完毕要用手机传图中国道教神仙图谱来自数知实验室微博

随机推荐

时尚的年轻模特穿着宽松的浅蓝色牛仔裤摆姿势为她的第一个杂志封面

q版王一博

活动 一起来开启2021锦鲤好运

卡通人物绘画,未来风的科技女孩插画

临摹 #黑历史绘画 还能看 - 抖音

就这样吧

怪盗基德头像,不要管那个混进来的柯南 最近爱上名柯了 基德 你,是我

刘秀是汉武帝刘彻的后代吗?