物质结构 元素周期律专训.doc

相关图片

关于同志政审外调函的复函

入党政审外调函回函写法docx

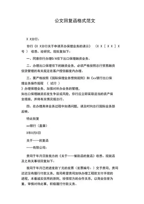
公文回复函格式范文

现因发展党员工作需要,特向贵单位函调该同志主要家庭成员的如下情况

入党函调回信

随机推荐

热巴穿绸缎长裙秀香肩蓝丝带编发靓丽吸睛3

求一张帅气的皮卡丘图片 不要萌的 我记得有一张皮卡丘格斗服的超帅

古力娜扎黑白质感写真大片桌面壁纸

10周年高清免抠素材pngpsd2000*2000纪念促销标签pngpsd2000*2000浅

这个月,德国国家队历史上第一位黑人球员阿萨莫阿就要退役了.

iu李知恩 ##iu #清冷感蓝发有多绝 # - 抖音

爱- 唱吧,最时尚的手机ktv

中年妈妈流行减龄烫发(30款)