控制电路

相关图片

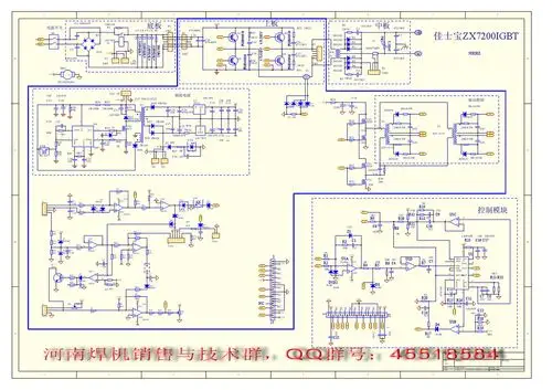
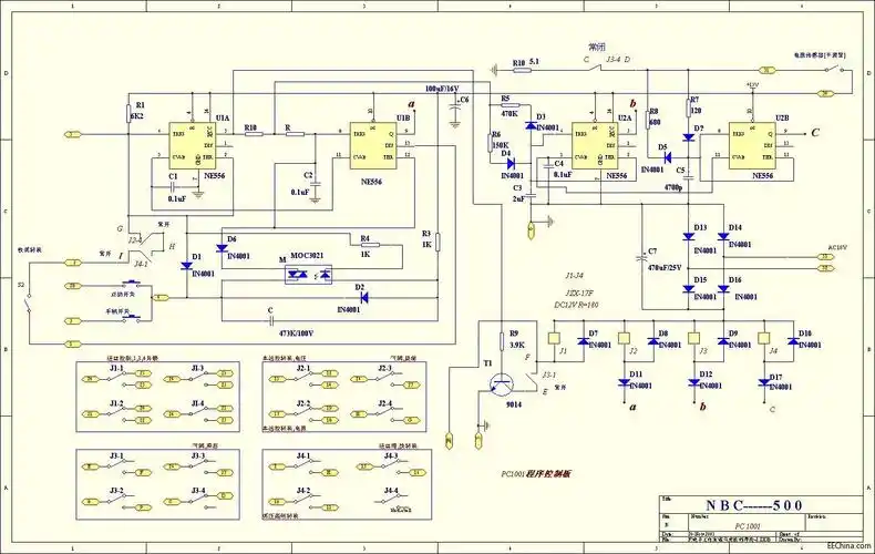
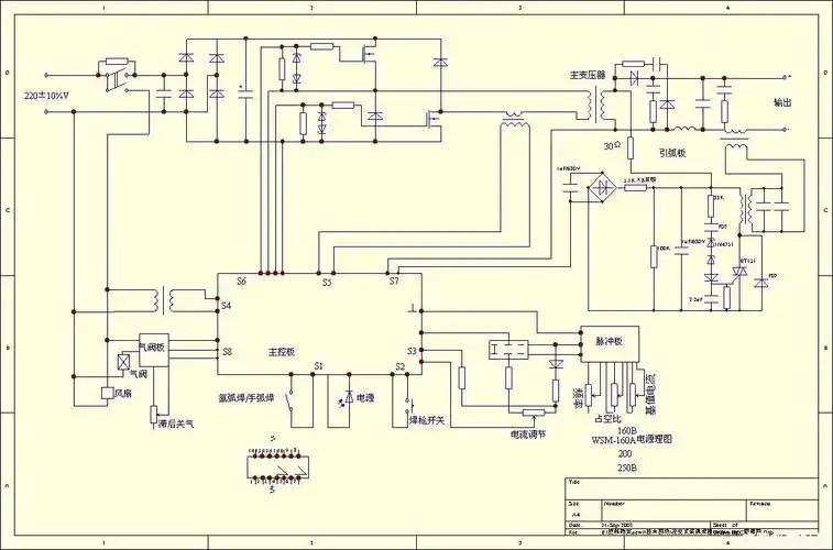
wsm--160逆变氩弧焊机电路原理图

逆变焊机完整电路图图片大全

资源分享电焊机电路图与维修范例

220v焊机接线电路图

nbc-250 抽头式二保焊机diy

随机推荐

黄渤沈腾疯狂的外星人在耍与被耍之间到底疯狂了谁

2007年,周杰伦完成theone,无与伦比两次世界巡回演唱会,已先后在美国

第55届金马奖颁奖典礼|7225位创作者|第57届金马奖颁奖典礼-丫空间

陈伟霆放弃内娱王一博整鼻子男爱豆拍戏作妖

唯美高清山川风景宽屏桌面电脑壁纸

齐溪张一山接吻的电视剧叫什么 张一山齐溪个人资料简介

胎位

樱校头像.#樱花校园模拟器 - 抖音