"唐大师"新剧合作贾乃亮,在《爱在星空下》里成了"流量担当"

相关图片

分手大师里面的唐大师

分手大师:大师被车溅了一身水,竟然是唐大山的车

分手大师:唐大山欺骗柳岩自己在工地被当场发现,场面一度十分尴尬

这真的是迟来的拥抱,年龄增加,情感会脆弱,终于明白

唐大山你是不是要把老邓头毁了?我受不了了

随机推荐

易烊千玺新歌微醺感##易烊千玺粉色毛衣生日写真

为什么对我越好的人我越伤害呢宋丹丹这一句话可以告诉你答案

第一次自己动手包粽子

2021春夏韩系小碎花布料柔软水洗棉日韩连衣裙全棉服装印花面料

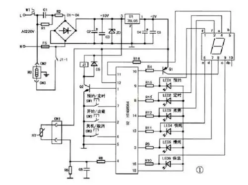
苏泊尔智能电炖锅tg30yc1-60不加热故障快修一例

李斯丹妮自责抹泪,反省时刻还是来了_徐峥_姐姐_孟佳

社区电动车智能充电插座及时电源头厂家充电方便

人类史上打得最惨战役,200天损200万人,士兵活不过9分钟