电动车充电器电路图

相关图片

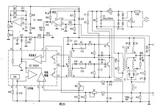
纸上谈兵之手抄72v电瓶车充电器电路

电路识图72电动车充电器电路原理详解

电动车电瓶充电器电路图

常用电动车充电器三种电路

电动车充电器电路图

随机推荐

刘德华,老了-拜客生活常识网

易烊千玺怀化市城市形象大使

赵丽颖黑色复古裙

首页 发型 短发 一般留背头发型的男生给人的感觉都是成熟稳重的,那么

男人痣相图解大全 全身 男人痣相图解大全如下,男人肩膀有痣挑重担

别生气别生气嘛王俊凯tfboysgif动图_动态图_表情包下载_soogif

杨幂身高167关晓彤172迪丽热巴自爆171网友看起来有差距

原创吴奇隆前妻马雅舒曝近况美丽得当不像46岁二婚嫁富商生活幸福