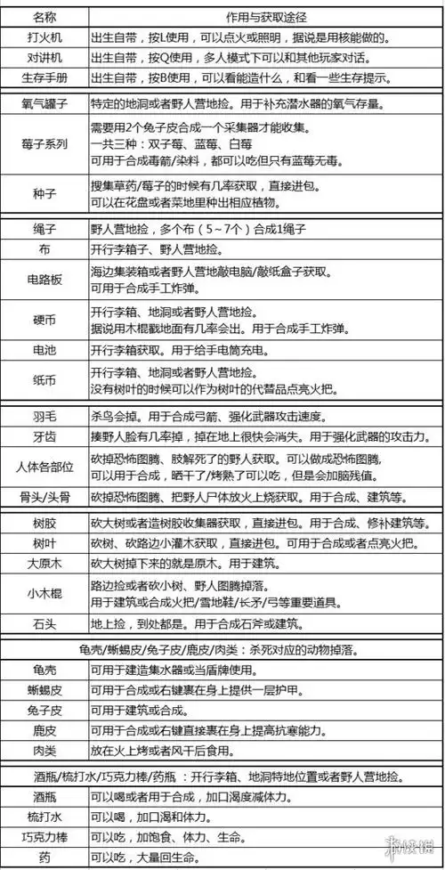
森林全武器获得位置地图及合成材料一览

相关图片

《森林》武器道具资料及合成配方大全

《森林》武器道具资料及合成配方大全

森林最新合成表大全 - 百度文库

森林武器合成表_森林武器升级资料及合成配方大全

《迷失森林(阴森)》所有生存用品 合成表!

随机推荐

明伟翰林艺术培训学校

吉姆·斯特吉斯 jim sturgess的图片

美的(midea)储水式电热水器 2200w家用60升大容量 变频速热 出水断电

古风湖中阁楼

盘点:与那英交恶的娱乐圈4大明星,网友:都不简单!

丫蛋离婚了吗为什么离婚 丫蛋老公是谁

谎言背后:贾建国与魏虹出双入对,安小云看到后十分生气并借酒消愁

请问脸上的这些小点点是什么,几乎每个小点点里都有汗毛,这是毛囊炎么