ps注塑塑料产品

相关图片

【供应ps塑料盒】图片

50ml迷你ps透明小酒盅塑料杯

厂家直销 供应塑料冷水壶套装 ps水壶 圆点壶 4个杯子lshh-0135-6

ps塑料手提收纳盒_产品_世界工厂网

高档ps塑料杯水杯随手杯 企业单位广告活

随机推荐

厨师创意摆盘

剪刀手花絮看过嘛#和肖战点亮微博之夜

绿色清新抖音直播带货手机海报

刘晓庆戴着珠宝去参加活动,却因为一个细节被网友批评了

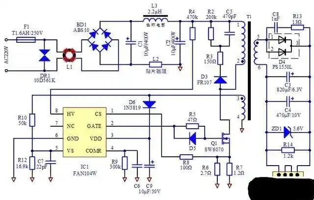
开关电源闭环控制原理某开关电源电路解析据说是华为某款手机充电器

原来四五斤肉只是数字,看到图片减肥的决心更大了

冰菓