app软件流程图

相关图片

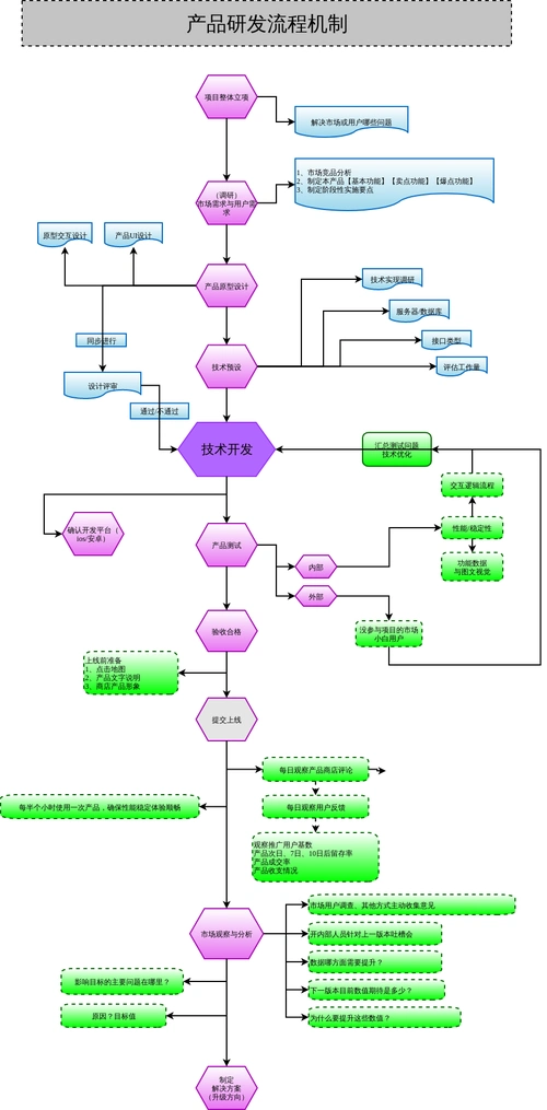
软件开发研发流程图软件开发流程 {通过/不通过,影响目标的主要问题在

一张图了解软件测试流程图

软件流程图

金蝶财务软件业务流程图

drawio我常用的一款开源流程图软件强烈推荐

随机推荐

刘宪华海边扬帆大片##刘宪华 生图##阿那亚大秀

关晓彤百科 关晓彤百科简介 电影 的电 欢迎 关晓彤百科 百科资讯 第1

好想和王俊凯一起跨年@tfboys-王俊凯#2024江苏卫视跨年演唱会官宣

加入一勺蛋黄酱拌均匀6,用手团成圆形7,把秋葵片粘在山药球上8,摆盘即

肌肉型男白敬亭帅气写真,明星-手机壁纸

小黑孩被骗惨了.

青春有你2陆柯燃

除了主演章子怡,刘德华,金城武,还有朴树,韩红,张信哲等人,刀郎