塔罗戒指 避免这些常见的错误将使学习塔罗牌变得更加容易!

相关图片

有谁懂塔罗牌啊,可以帮我解释牌阵的回答!急!

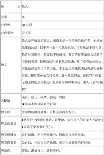
塔罗牌义解释详细

塔罗牌22张大阿卡那的释义

星座物语塔罗牌桌游卡牌聚会休闲玩具预测命运知晓未来欢乐坊

塔罗入门经典牌阵推荐塞尔特十字

随机推荐

《执行利剑》开播获好评 首部法院执行题材引关注

2017年11月15日,地球上线了.

[by 弥撒][女生头像;二次元;卡通;软妹;小可爱]

2024年九星照命对照表及九星照命化解法

你抽烟的时候真的很帅#张国荣 - 抖音

王牌部队|顾一野|肖战

古装美女锦集 - 古风 - zeze!啧啧

6米玉皇大帝天公老天爷树脂玻璃钢佛像神像贴金彩绘【15天内发货】