放弃大波浪吧2020年流行回头率超高的弹簧卷洋气还显脸小

相关图片

弹簧卷 巧克力棕

法式蛋卷烫的像弹簧一样

1的女生烫发_女生卷发 - 美发站

欧美假发非洲小卷短女蓬松爆炸头小曲卷短卷发发型高温丝化纤头套

弹簧扭辫 彩色小弹簧 短款卷发 spring twist braiding hair

随机推荐

刘德华《今天is the day》巡演过半,粉丝热情燃爆全场,共赴70岁之约

超美古风少女壁纸

女人有大财的手纹

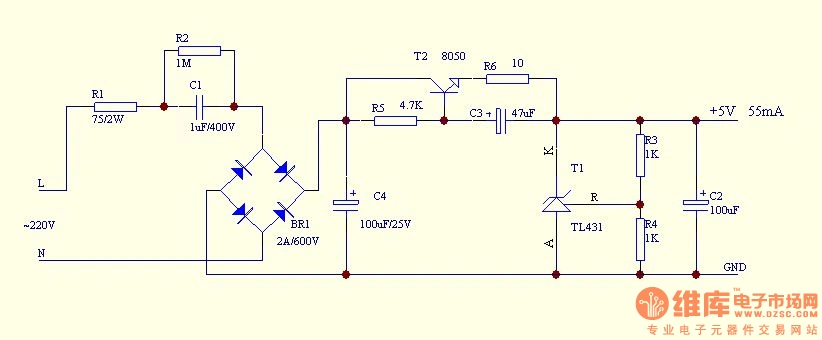
电容降压的5v直流稳压电源

车停放区域指示牌充电专用车位提示牌 电动汽车充电区dd-06【pvc板】

又是一年樱花季东京去哪里

四闺女雪碧代言你最爱谁?#blackpink #lisa # - 抖音

重口也不知道男人的大脚丫有什么好看的