森林最新合成表大全 - 百度文库

相关图片

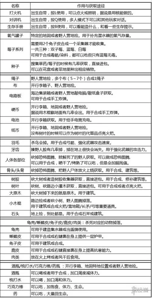
theforest合成表大全森林theforest最新中文合成表

森林合成表大全森林全物品合成表一览

《迷失森林(阴森)》所有生存用品 合成表!

《迷失森林(阴森)》所有生存用品 合成表!

森林最新合成表大全 - 百度文库

随机推荐

牙疼漫画图

王子文身材赞爆完美曲线让人羡慕不已

刘亦菲代言热血合击

emiya词条图册_百度百科

九九八十一难中,这一关应该是唐僧最依依不舍的!_网易订阅

亲子漫画头像(爸爸和两个儿子)#漫画头像 #亲子头像 #一起 - 抖音

举报606分享原创作品摄影人像摄影爱良安古风人像锦衣51摄影师爱良安

纸:宝虹粗纹颜料:美捷乐 mg 史明克笔:秋宏斋 华虹太热了,继续海浪