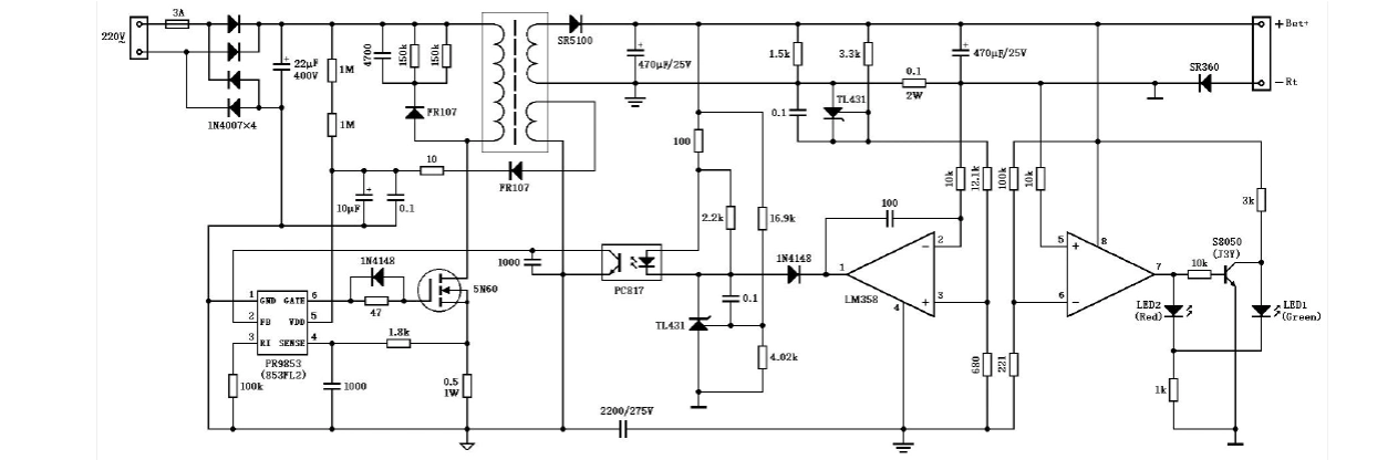
电动车gd36充电器电路图

相关图片

锂电池充电器电路

锂电池无线充电电路设计

文档下载 所有分类 工程科技 电子/电路 > 特能4820锂电池充电器原理

联想电源适配器改21v锂电充电器

简单实用的锂电池充电器电路

随机推荐

朱皮再爆猛料:钟汉良已离婚,和前妻闹得不可开交,女方净身出户_谢易桦

原始生活21天 第七季第20集-纪录片-全集-高清正版在线观看-bilibili

杨紫剪"妹妹头"扮邻家,瘦身后穿衬衫曲线仍明显,好身材藏不住|发型

人人羡慕的高颅顶,遇到郑秀妍却不灵了_发型_脸型_面部

是不是宝鸡人,一测就知道了

黑暗系男生动漫头像帅气男生qq头像

魔兽老兵第03期-吃饭睡觉打巨魔设定的由来

四年级下册数学第五单元思维导图