金豪cbj128-b多用不粘电热锅电路图

相关图片

铁锅炒锅美的不粘锅多功能家用电热锅定时铸铁电锅电炒菜蒸煮炖煎一定

怎样用电子万能表测量电炖锅发热圈好坏

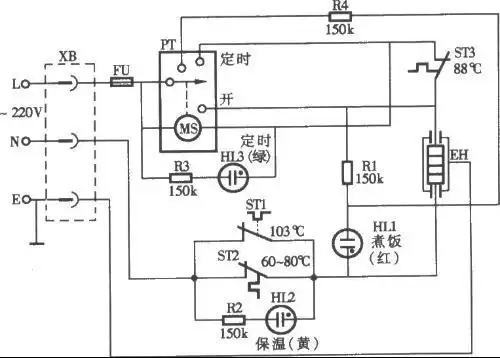
多功能电热锅电路

苏泊尔电饭煲锅盖热电阻怎么接线

正品好妯娌多功能电热锅防干烧电火锅家用电

随机推荐

霓虹丛林 系列」蛇头装饰双色渐变钻吊坠项链#2021跨年#陈伟霆

钟楚曦 - 堆糖,美图壁纸兴趣社区

分享一组eason,谢霆锋,梅艳芳的头像壁纸

小凯打游戏的样子好帅哦#从开始到未来只为王俊凯 #凯凯凯凯我 - 抖音

air jordan 1 low,小迪奥,553560-05 高于原价!

钢琴谱在夜里跳舞

温峥嵘|王晴|美人_新浪新闻

55°圆柱管螺纹的型式与尺寸.doc