汽车12v电瓶充电器电路图

相关图片

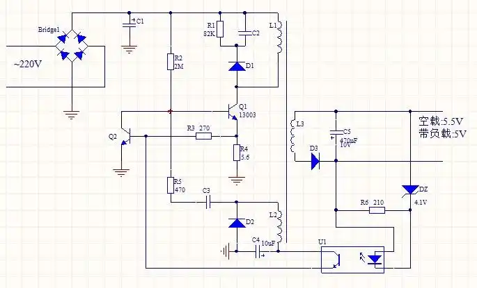
电瓶车充电器电路图

手机自动充电器电路图

5v充电器电路图

usb充电器的电路

电动车充电器电路图

随机推荐

穿羽绒服都好看的刘亦菲怎么就是没有时尚感?

佛教中双手合十有哪些含义?搞不清楚很容易闹出笑话_是一种_文化_姿势

xplay是一款1080p级别的手机

二次元 洛天依 美少女 插画 动漫壁纸来啦~ 美翻了鸭

看了甄子丹腹肌,估计以后男人娶了她女人的话,会恩爱很多.[悠闲]

大家觉得我模仿的像吗自己写的#孟鹤堂 #孟孟 #德云社 #签名

照合集~小包子六一儿童节快乐呀@蔡徐坤 676767@justin黄明昊

日常扒檀健次同款鞋子787979