里面挤点红霉素眼膏揉一揉,买了一支发现说明书写的要避开口鼻黏膜

相关图片

眼白发紫,有红血丝的原因

涂了红霉素眼膏一夜后眼睛红:了解引起的原因

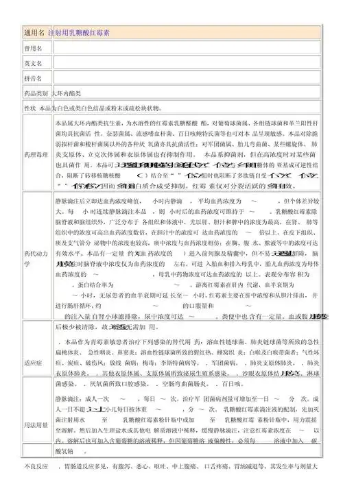
红霉素说明书

白云山 红霉素眼膏 2.5g 沙眼睑缘炎眼部感染

红霉素眼药水消炎止痒眼睛发痒干涩眼痒眼药沙眼泪液滴眼液缓解眼疲劳

随机推荐

旧上海民国假发卷发大波浪 长卷 假发片 马尾影楼新娘造型假发

刘亦菲17岁跑步旧照曝光,甜美笑容太青涩,网友:姐姐太美了!

娱乐圈的"真实内幕"!周迅主演的《如懿传》被"群笑"

十二星座谁是天生桃花女,最受男生宠爱?

五月天收藏 - 堆糖,美图壁纸兴趣社区

m768学校校园中小学生正确书写姿势坐姿1664海报写真

顺利上岸了留下一大堆杂七杂八的资料

走进酒吧的那一刻,你仿佛置身于一个五彩斑斓的梦境.