【鬼灭之刃】这三小只也太可爱了吧

相关图片

三小只[温暖]#鬼灭之刃

成人后的三小只,都得是柱了吧[三哈] #鬼灭之刃

三小只正常版和可爱版 #鬼灭之刃

【鬼灭之刃】三小只合力击败上弦

就说知道这三小只跟这两小只的名字嘛? #鬼灭之刃 #鬼灭之刃 - 抖音

随机推荐

一出好戏不容易,这部影片盛产表情包!_黄渤

他吃了防腐剂十年过去了一点没变宋仲基同框都被碾压

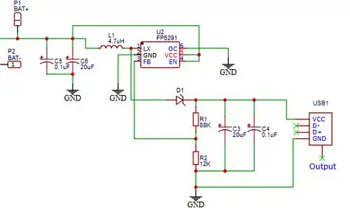
上面给出了18650锂电池充电器和升压器模块的电路图.

熊出没:四个明显的穿帮镜头,光头强连李老板都认不出来了?

苹果手机壁纸

在这组美女系列壁纸中,我们将为您呈现蓝盈莹

魔兽争霸3rpg-【沉沦之城2.40-猎人单通-完结篇】-森森解说

90年代校服春秋运动会拍摄道具学生经典蓝白夏季运动拍照写真老式