一个关于初中物理电学的小疑问:简单电路中,电压表并联在小灯两端,电

相关图片

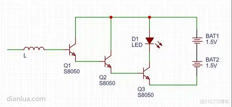
简单的电路图

简单的短波信号放大电路

图2较简单,但频率不稳定,图1 和图3频率较稳定,但稍复杂.

该电路简单,元件少,装有熔断器,可用于电动机的短路保护,对于容量较小

求一个简单易安装的zvs逆变器电路图.功率无需太大5v 1a内

随机推荐

2018tfboys易烊千玺 《这!就是街舞》ep07_高清图片大全-爱豆app

古法金吊坠男款黄金虎牙坠子挂绳实心999足金挂坠生日送男友礼物

欧美壁纸侧颜

67颜值不够身高凑,头小肩宽大长腿,这8位男星是"合照杀手"

家有儿女:鼠标和妈妈一起上门拜年,原来重点在这儿啊!

发射无辜的眼神 - 吴宣仪甜美糖果系表情包_吴宣仪表情

人物黑白动漫素材插画绘画线稿手绘女生男生长发短发转载二次元

晴图片_大眼晴双眼皮美女图片 一只美丽大眼睛图片 素材下载(图片编号