60v电动车充电器维修经验总结本人亲自实践电源维修有危险动手需谨慎

相关图片

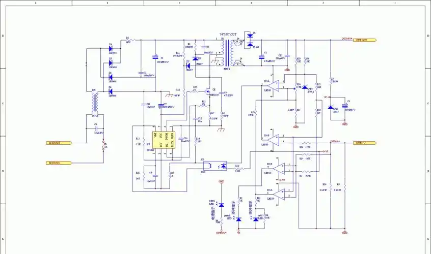
分享雅迪电动车60v充电器电路图,超详细分析工作原理 - 电源/充电器

电动车 充电器电路图

收集电动车充电器电路图30张,以备不时之需

电动车充电器电路

电动车充电器电路原理图

随机推荐

甘肃兰州,23届金鸡百花电影节颁奖礼,黄晓明现场与赵薇热舞借位接吻

丰县社区友善墙邻里相互帮

潞州区南关小学党支部开展"不忘初心 牢记使命"主题党日活动

"让环境表现主题"—甘沟幼儿园开展主题墙创设评比活动

可爱少女心壁纸 图源ins

【贾静雯】天选赵敏!

古代爱美奇招百出,其中三寸金莲到底怎么回事?不裹又能怎样呢?

朱珠大胆挑战透视裙,身材曼妙醒目_时尚_魅力十足_照片