一文把30张电动车充电器电路图工作原理了解的明明白白

相关图片

一文把30张电动车充电器电路图工作原理了解的明明白白

一文把30张电动车充电器电路图工作原理了解的明明白白

5v2a充电器电路图

60v20安电动车充电器原理图(42v电动车充电器工作原理)(2)

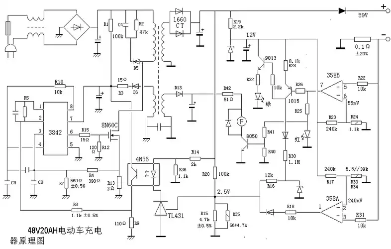
雅迪48v20a充电器电路图

随机推荐

可爱卡通头像,一家四口手绘漫画全家福,简单的幸福更特别

jennie真适合红唇深发色美女氛围值拉满

雪地练兵.为锤炼特战队员心理素质和小组协同作战能力,此 - 抖音

粤菜精美小炒(粤式小炒菜)

我就会第一时间赶到 拄着拐杖 步履蹒跚 一瘸一拐地艰难走在马路上

李小璐的丑闻一个比一个劲爆她与贾乃亮的结局早已注定

火焰蓝》曝光全新预告片 龚俊现身2021优酷年度发布会展示标准敬礼

动漫搞笑头像