2014 年 10 月 获得"先进个人奖" 2014 年 11 月 参加汉字听写大赛

相关图片

个人简历2

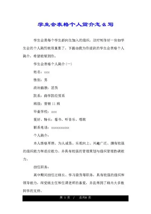
关于学生会表--精格个人简介怎么写.doc 8页

个人简介范文高中生

简历自我介绍50字左右10篇

个人简介用自我的介绍

随机推荐

河南灵宝西坡仰韶文化遗址m2出土的玉钺

39岁天后湿发新刊大片 又美又飒

多伦多大学校区该怎么选?多伦多大学的特色学科有哪些?

《大玉儿传奇》景甜造型曝光挑梁出演主人公

小苏丽验尸照片(死后遭亲生母亲扒坟)

杨幂过膝靴给我来一打【图】_明星时尚_时装_太平洋时尚网

电脑主板的线怎么插,电脑电源和主板的连接线怎么拔图24

"林凤轩气的捏捏她的脸,破罐子破摔般放大了声音"你说什么?