嵌入式鞋柜 坐凳

相关图片

鞋柜家用进门口一体穿鞋凳玄关柜带凳子可坐

带坐鞋柜图片大全,鞋柜图片效果图_大山谷图库

门口带坐凳鞋柜装修效果图尽显鞋柜多功能魅力

多功能入户鞋柜坐凳一体带换鞋凳玄关门口柜子鞋柜

进门口可坐式入门换鞋凳 入户家用实木鞋柜 新款现代简易坐凳一体

随机推荐

早安心语简短励志文案:走好当下要走的路,再去考虑路

表情含义图解大全表情的含义

郑恺庆祝宝宝百天,与苗苗合力蹲地拍照,但有谁注意苗苗的状态?

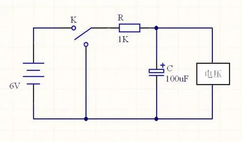
电容充放电时间计算方法

抖音超级火的图,好希望有小心心78,抖音图片最火图(抖音热门文字

梁咏琪:她是香港乐坛的代表性人物之一,以《短发》等经典歌曲成为无数

蓝天白云海水沙滩海边海岸清澈绿水大海海浪壁纸

旭日祥云青绿山水画 - 聚宝盆山水画 - 99字画网