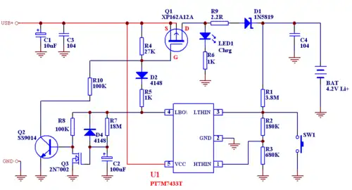
摩托车蓄电池充电器电路图锂电池充电器电路-东哥单片机学习网电瓶

相关图片

36v电动车输出充电器电路图

常用电动车充电器三种电路

12v锂电池充电器电路图

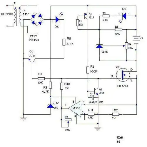
新颖而简单的锂电池充电器

简单的锂电池充电器电路原理

随机推荐

小女孩简笔画第三波

清新淡雅小雏菊微距摄影

贺军翔短发##贺军翔西装近照

【简笔画】小学生敬礼简笔画 分步画法

鹿康 川百止痒洗剂 60ml*1瓶/盒 1盒装【低至¥39/盒】【图片 价格

择天记莫雨

希望101火箭少女服饰的活动重新出来,好喜欢那个粉_和平精英_九游论坛

tvb189位女演员大合集能认识50位以上的都是牛人