文档下载 所有分类 工程科技 电子/电路 > 特能4820锂电池充电器原理

相关图片

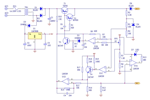
铅酸蓄电池充电器电路原理图如下

摩托车蓄电池充电器电路

在电子发烧友上找的铅酸蓄电池充电器电路原理图,小白看不懂,没分了求

铅酸蓄电池充电电路

12v蓄电池充电器原理图

随机推荐

皮带_刻字_吉林昌邑万达广场自由行热门攻略_双g_皮革_gucci腰带鉴定

林心如的颜值再次崩坏,但这一次我站她!

勇闯中国唯一合法穿越的无人区!新疆哈密大海道

超级简单的桃心辫,宝宝上学这样扎超可爱,可喜欢了!

杨紫 x 颜淡 | 沉香如屑cr@__南宫_ #杨紫颜淡京剧首登台# 6767

midea/美的 wyn161迷你电饭煲小1.6升l1人-2人锅正品学生煮粥

agm80ah95启停电瓶适用发现4神行揽胜运动捷豹xfl蓄电池 agm-80ah

了不起的女孩 沈思怡 金晨 [weibo@猞猁红了眼_]