功放电路图大全(四)

相关图片

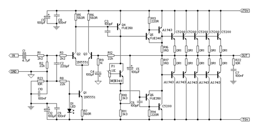
mcintosh麦景图ma230胆功放电路图

麦景图275功放级的功放电子管采用kt88

核心技术唯美力量美国mcintoshmc611600瓦单声道后级放大器

mcintosh麦景图mc175胆功放电路图

03 哪位大师,有麦景图275电路图的,发一份给我,谢谢

随机推荐

作为国内首个带火机场街拍的女星,杨幂不管是在外貌还是衣品上都是很

丹凤u型排水槽_鑫四通|玻璃钢模具设备|拉挤型材|模压|塑料制品-河南

原创尸鬼封尽的死神肚子里都有什么东西,四个火影,还有半只九尾

卡通小头像情侣闺蜜中国好声音导师那英

顶级大面包,少有的华晨金杯大海狮房车

壹原侑子女头

小型水稻打谷机高梁脱粒收割机新型家用收谷机器小麦打禾神器

定制环氧地坪打磨机除漆水泥翻新抛光磨地面无尘研磨机混凝土水磨石机