麦景图功放mc275电路图

相关图片

03 哪位大师,有麦景图275电路图的,发一份给我,谢谢

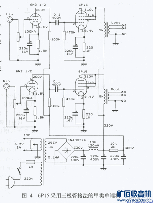
麦景图275胆机功率放大器电路图

胆机电路图大全

[组图]胆机电源

胆机电路图813单端甲类胆机的制作电路图

随机推荐

七年搭档,杨颖郑恺曾经的心动也是真的吧?

学姐朴彩英证件照私信求图

文艺女

夏日限定美甲 高级耐看的小短甲推荐 短指甲也可以这么美适合上班族的

网豫素材d226 卡哇伊卡通现代人物立绘原画112张 手机游戏素材

男扮女装照,一个比一个漂亮,有没有惊艳到你_一身_天宇_张卫

暗黑系动漫女头像

手绘-扬帆起航|插画|商业插画|sl9081 - 原创作品 - 站酷 (zcool)