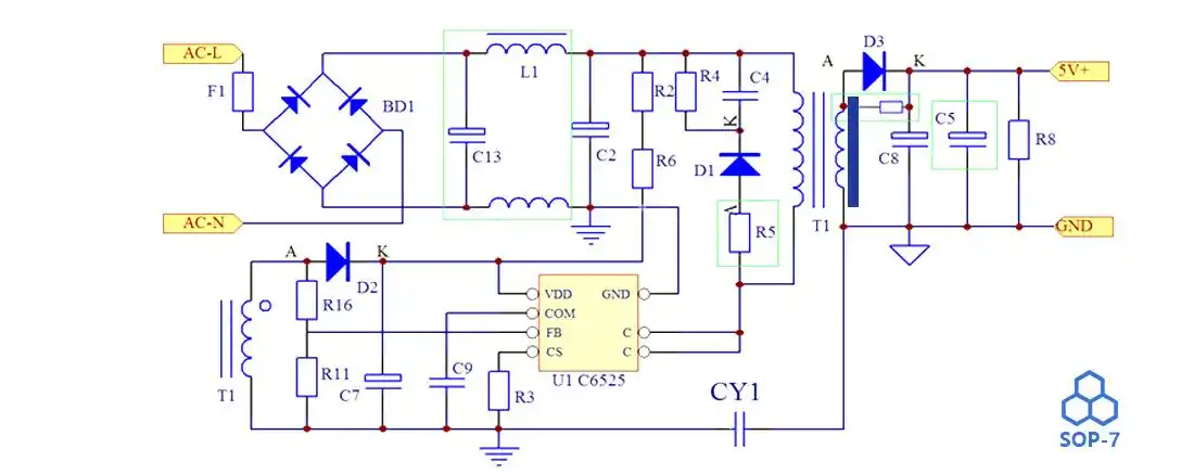
山寨手机电源适配器电路

相关图片

一种计算机电源适配器电路

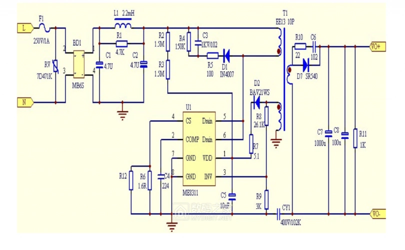
文档下载 所有分类 > 5v3a开关电源电路设计 5v/3a适配器电路原理图

怎么更改5v电源适配器的电压使其输出3v?列举几种常用的方法

ap8266 高性能5v3a适配器芯片方案

典型的线性直流稳压电源的电路图,它由电源开关k,保险管,ac—dc适配器

随机推荐

吉娜:怒怼谢娜,不让老公做家务,因秀腰获得官媒批评_郎朗_刘亦菲_生活

肖战战战明星风尚壁纸4

宝格丽男士bzero1项链

微信男生头像,高级又小众01

angelababy 黄晓明 婚纱照

黄明昊etc式钓鱼#|| 证件照杀手 ||cr.logo

夏季校服套装中学生运动会团体服初中生高中生毕业短袖小学生班服

肌肉气质杀手上半身代偿王胸小肌