请电子发烧友帮忙分析一个手机充电器的原理图,小弟感激不尽

相关图片

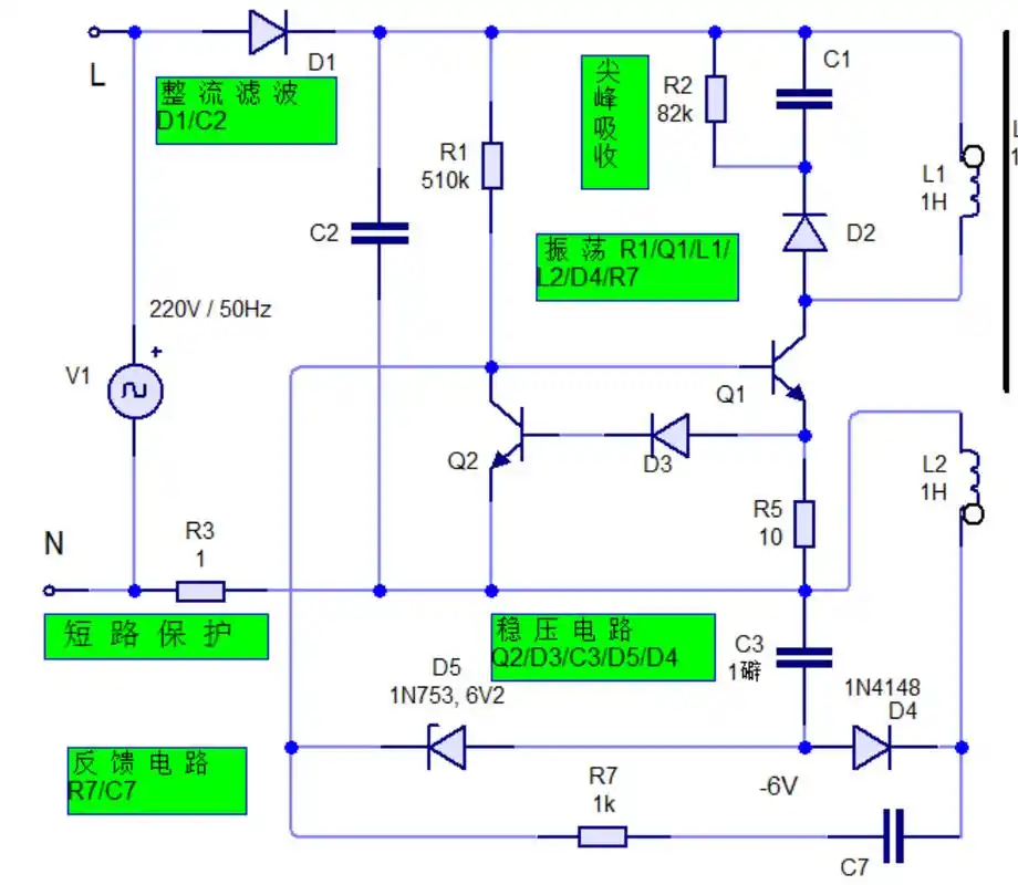
手机充电器电路图

一颗小型5v充电器,里面电路相单简单,搞懂原理图自已可以制作

手机自动充电器电路图

手机充电器常用的几款电路原理图

5v1a充电器芯片方产品特性以及它的优势的介绍

随机推荐

可爱少女简笔画可爱少女简笔画古风

张钧甯时尚封面大片上线 清丽灵动释放愉悦暖洋气息

bvlgari宝格丽 x 范丞丞 图片2p【无水印】@范丞丞adam0616

中长发气垫烫什么发型好看(今年流行减龄全头烫发型)(18)

黑白点连衣裙

着床出血的介绍

音乐人刁狼万兵(中国)中国刀郎模仿秀刁狼万兵,中国内地知名男歌手,曾

螺纹标准螺距表