电动车充电器电路图原理图电瓶车故障分析检修教程维修方法图纸

相关图片

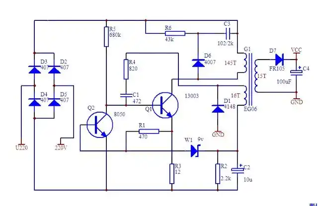
三段式充电器原理图

5v2a充电器电路图

常见手机充电器电路图1.doc

一个开关电源加上一个检测电路 ,目前很多电动车的 48v充电器都是采用

部分锂电充电器原理图

随机推荐

邓紫棋淡妆大变样 网友直呼认不出|浓妆|素颜|妆容|化妆_网易订阅

小米mi生态蔡徐坤2022官方应援迷盒蔡徐坤签名照亲笔保真2022巡回演唱

ps制作冰火太极图效果教程

蔡徐坤和吴亦凡被人当枪使?

36张商务大气签名头像来袭,高端大气上档次,有你喜欢的吗?

10字短句高冷霸气十足 10字短句高冷霸气十足女生

可爱的q版海绵宝宝简笔画.海绵宝宝系列,都喜欢谁呢,有没有不 - 抖音

彭于晏紧急救援##紧急救援大年初一