理想的绿色出行伙伴试驾2021款理想one

相关图片

不算发明的发明,"分期交付"的理想one行得通吗

2021款理想one上市纯电续航188km售338万起

理想汽车 理想one 2021款 增程6座版

22.3月理想one增程1.2t 6座,一手车未过户,全车原车漆,隐形车衣,选装

全国首试|贵 1 万元值吗?新款理想 one 最全解读

随机推荐

一组周杰伦的旧照片 那时候的你是否就喜欢周杰伦了?

日系可爱文艺美女养眼高清桌面壁纸

前和整容后对比杨颖简介个人简历及图片angelababy杨颖家境是混血吗

奔跑吧蔡徐坤撑伞氛围感路透高糊也挡不住的帅气

同居6年没有结婚,关晓彤到底看上鹿晗哪里,百思不得其解

内地最佳母亲扮演者演员宁子

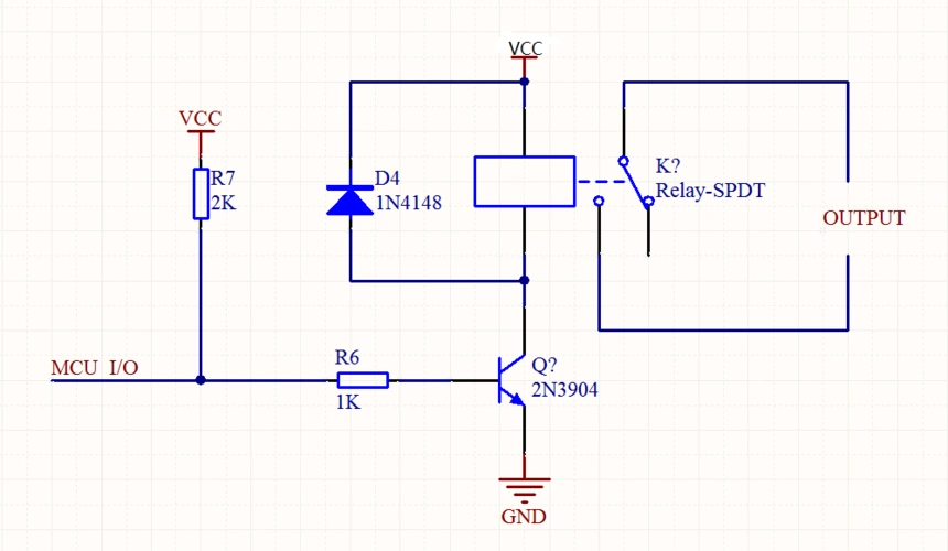
单片机控制3w220v灯,应该怎么选择继电器

好看的男生寸头头像动漫冷酷帅气图片