[问答题] 绘图题:请画出带有续流二极管的晶闸管单相整流电路接线图.

相关图片

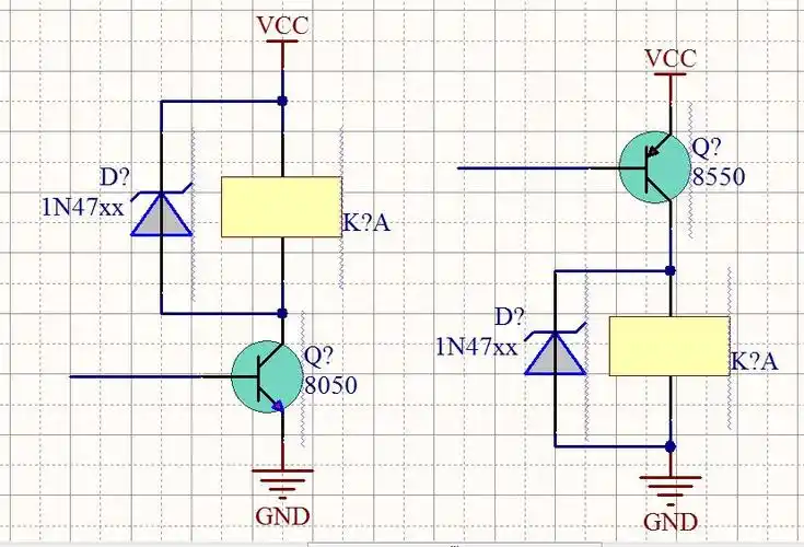
图中,续流二极管可选用额定电流为1a,额定电压大于电源电压的3倍

展开全部 给电机反接一个续流二极管.

续流二极管

一个继电器旁边要并续流二极管两个继电器并联,但是两个继电器有没有

追答 三极管就等效成一个开关而已,最主要的还是那个反接的二极管

随机推荐

佟丽娅最新活动造型,一袭抹胸高开叉白裙好美,举手投足尽显优雅

硬汉派男星段奕宏登时尚杂志47岁保养得当却被嘲油腻

邻家二婶也剃bob发型芳飞1293

仿木纹外观iphone11手机前视图后视图样机模板phone11frontbackpsd

logo设计理念与思路

卡通搞怪头像男生搞笑 卡通头像图片大全 -【爱个性】

女童背心发育期长款吊带内衣内穿打底双层防凸点学生抹胸纯棉文胸艾芽

李一桐潮流运动风时尚杂志封面图片桌面壁纸