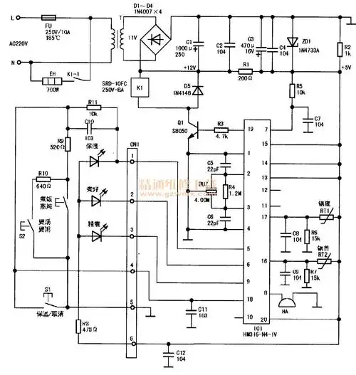
容声cfxb1型,3型,4型双灯保温式自动电饭锅电路图–电路图–电子工程

相关图片

容声cfxb5090da型多用电饭锅电路图

容声保温式自动电饭锅线路图

容声单双灯保温式电饭锅电路图cfxb

电饭锅的电途图与管事意旨及火马电竞维筑能力(图1)

容声单双灯保温式电饭锅电路图cfxb

随机推荐

耳朵主福 ,从耳朵看命运!

分手文案伤感图片分手文案短句干净治愈

从宋代称制五太后画像到历史书写中的"她们"

男模timofei rudenko

野孩子 杨千嬅 经典粤语钢琴谱-吱吱吱小吱-虫虫钢琴

女童过膝靴2018秋冬新款儿童长筒靴公主靴女孩加绒保暖小高跟靴子

堕落天使 莫甘娜 魅惑女巫 皮肤浏览 skin spotlight

【 snh48-邱欣怡生日公演返图】走过许多地方的路,行过许多地方的桥