菜鸟求简易实用的12v汽车电瓶充电器原理图

相关图片

200mah,12v镍镉电池充电器电路图

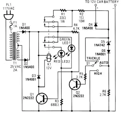
12v电池充电器电路

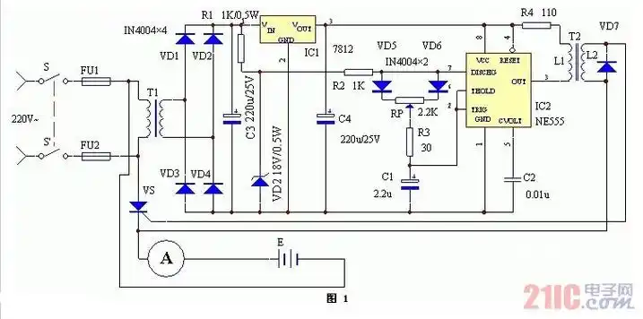
12v到220v蓄电池(组)均适用的充电器电路图

12v充电器原理图top7有你了解的没

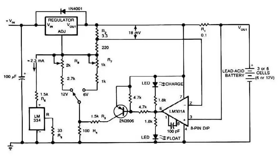
612伏铅酸电池充电器电路图

随机推荐

林允儿,yoona,动图 - 堆糖,美图壁纸兴趣社区

花园口腔冰柠檬分享:烤瓷牙适用的牙齿问题

逆战:赤月雷藏技能详解攻略

逆天真相!曝exo吴亦凡成名前曾是学霸 篮球队长【10】

欧美微信头像男成熟带胡子_微信头像图片大全

可爱的小薇 头像 美图 女生 壁纸 锁屏 萌萌图 插画

墙绘|让楼梯成为激发创意的阶梯!大家好!今天我要和大家聊一个 - 抖音

电动车前置物兜挂物包电瓶车手机挂袋储物挂兜防水电动车挂包通用