2013地理教研高中地理复习----世界气候类型答案ppt

相关图片

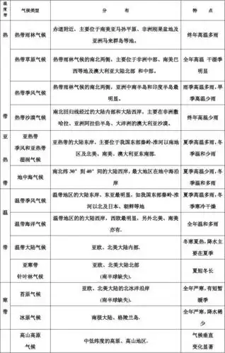
世界主要气候类型归纳

世界的气候类型特征及其气温和降水图清晰归纳

世界主要气候类型

世界气候类型概况比较表

经济技术开发区高级中学2018届高考地理一轮复习教案世界气候类型答案

随机推荐

小鹿茶肖战 - 堆糖,美图壁纸兴趣社区

p>《 a target="_blank" href="/item/天地争霸美猴王">天地争霸美

挺秃然的惊讶女孩表情包

刘涛御姐也藏不住性感,极致深v呼之欲出,高叉下摆尽秀妩媚风情

肖战晒羽毛球运动照,发带无袖背心,手臂线条,满满的少年气_腾讯新闻

为当妈胖70斤二胎后月瘦20斤杉菜大s回归励志职场妈妈

证件照尺寸一般多大 - 抖音

赖美云梦幻云端游乐园生日会